香港宝典免费大全
咨询电话
0755-8299 4126

物联网

超声波测距仪方案开发


针对工业测距传感器不能在煤矿井下特殊环境使用,提出一种矿用本安型超声波测距仪设计方案,详细介绍了其工作原理及硬件设计。采用 430 单片机处理数据,通过 lcd1602 显示,支持 modbus-rtu协议。

一、原理

传统的矿用测距传感是采用红外和激光测距,但是红外和激光只能用于空旷的场地,并且环境不能有粉尘,否则影响测试数据,当有大颗粒粉尘反射光线时,就得出测试距离。而超声测距是一种非接触检测技术,不受光线、被测对象颜色等的影响,较其他仪器更耐潮湿、粉尘、高温、腐蚀气体等恶劣环境,具有少维护、不污染、高可靠、长寿命等特点,而我开发超声波测距仪是以一个平面为反射面的,反射面必须大于 0.5m2,这就避免了风尘环境中大颗粒物的干扰,在实际应用中效果明显。而且加入了上下限报警设定,超过设定值会通过固态继电器输出一个闭合节点,同时对外有一路485 接口,支持数据远传,更适合数字化现代矿山建设,可以很方便的采集数据,上传调度云中心。

二、硬件设计

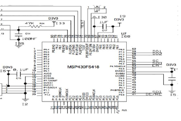
主控使用 MSP430F5418 单片机,超声波测距模块采用,主控芯片采用16位低功耗MSP430单片机,处理能力强,运算速度快,片内资源丰富,方便高效的开发环境,超低功耗,性能稳定。可以保证测距仪测量的距离精确,稳定。

2.1、主控设计

企业微信截图_1618304234678


主控芯片采用16位低功耗MSP430单片机,处理能力强,运算速度快,片内资源丰富,方便高效的开发环境,超低功耗,性能稳定。可以保证测距仪测量的距离精确,稳定。

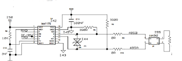
2.2、RS485 隔离电路

企业微信截图_16183042794791


为适应煤矿井下本安电路的要求,采用 ISO1176 隔离芯片,处理 RS485 信号,该芯片可靠性和生命周期是磁性或光学隔离技术的两倍还多,可在线路收发器和逻辑电平接口之间实现 2500Vrms 的隔离,从而既可降低数据损坏风险,而且还能避免超长传输线路上昂贵的控制电路出现损坏,工作速率高达 40Mbps,即比实力最接近的竞争解决方案快两倍多,实现了更高的数据传输速度。

2.3 按键设置 


按键设置 

本超声波传感器设置三个按键,三个按键暂时定义为 A、B、C。通过这三个按键可以设置距离报警上下限、测距输出选择(模拟量输出和继电器开关量输出)和RS485从机地址。 A 键负责设置的进入和退出,B 键负责设置过程中位数的选择,C 键负责本级菜单的翻转和设置过程中数据的递增。其中,A、B 同时按下后,恢复默认设置,即:报警上、下限为450 和 002cm;选择 485 输出;modbus 从机地址为001。


三、结束


给出了相应的硬件的设计方案。该测距仪反映速度快、控制简单、精度高,抗干扰能力强等,测距范围为 2cm 到 500cm,在电路设计上考虑了本安参数,可以用于煤矿井下。实验证明,在 0~5 米的量程范围内,该传感器的误差低于 0.02m,并且该传感器具有上下限报警设定和数据远传功能,支持modbus-rtu 协议,性能稳定可靠,能适应煤矿井下恶劣的环境。

香港宝典免费大全20年电子电器方案开发设计及芯片代理公司,是国内最早研发点读笔方案开发公司,可以提供蓝牙Wifi点读笔OID方案开发,智能点读笔方案开发,wifi点读笔项目开发等服务。开发能力涵盖了PCB设计、单片机开发、软件定制开发、APP定制开发、微信公众号开发等软硬件设计。


  • 返回顶部